Investment

Definisi pemeliharaan termasuk penilaian kondisi, inventarisasi dan manajemen pemeliharaan (pemeliharaan pencegahan dan pemeliharaan perbaikan atau major and corrective maintenance). Kegiatan penilaian kondisi merupakan penghubung antara fungsi operasi dan pemeliharaan, dan menggambarkan mengapa fungsi tersebut harus dikoordinasikan. Jika kondisi dimulai dengan keadaan buruk, maka operasi akan terpengaruhi sehingga membutuhkan jadwal perbaikan dan pemeliharaan.  
Pihak Manajemen membutuhkan program untuk memastikan pemeliharaan pemeliharaan secara keseluruhan dikelola dengan baik, termasuk didalamnya adalah organizing & controlling sehingga memerlukan sistem penunjang keputusan yang efektif yang dapat melakukan :

  • Condition assessment.
  • Preventive maintenance.
  • Major and corrective maintenance.
  • Decision Support SystemSalah satu fungsi utamanya , yaitu melakukan pemantauan kondisi.

Manfaat : 

  • Asset serta pemeliharaannya. Aplikasi ini mempermudah cara pemeliharaan dan pemantauan asset dari yang awalnya manual menggunakan kertas menjadi terkomputerisasi sehingga data menjadi terpusat dan aman.
  • Asset serta pemeliharaannya. Aplikasi ini mempermudah cara pemeliharaan dan pemantauan asset dari yang awalnya manual menggunakan kertas menjadi terkomputerisasi sehingga data menjadi terpusat dan aman.

Aplikasi ini sendiri merupakan aplikasi berbasis web yang dijalankan menggunakan (browser). Aplikasi ini biasanya cocok digunakan untuk kantor-kantor yang memiliki banyak cabang dengan banyak pegawai. Lebih mudah lagi jika tiap-tiap pegawai sudah memiliki PC dan terkoneksi ke jaringan. Aplikasi berbasis web juga punya keistimewaan dalam hal lintas sistem operasi. Artinya, user tidak direpotkan untuk  memikirkan kompatibilitas software. 

Konsep

Proses

Pelaporan


  • Inspektor melakukan inspeksi pemeliharaan asset menggunakan perangkat Android yang terhubung dengan GPS.
  • Data-data yang di-input oleh Inspektor di-unggah ke server melalui koneksi internet.
  • Data diterima di bagian back-office untuk dinalaisa atau diolah kembali.

Modul

​​Teknologi

Fully integrated.
Aplikasi Pemeliharaan Aset memberikan solusi dalam satu kesatuan system secara keseluruhan sehingga meningkatkan efisiensi operasional dan menghasilkan informasi dan laporan yang komprehensif (Front desk – Back End)

Modular
Aplikasi Pemeliharaan Aset terdiri dari modul-modul dengan fleksibilitas yang tinggi sehingga memudahkan implementasi, pemeliharaan dan penambahan modul baru.

Client
Server Architecture. Aplikasi Pemeliharaan Aset dirancang dengan arsitektur yang difungsikan untuk pengaksesan data dengan kapasitas besar yang meliputi user level, security dan metodologi programming

Multi User
Multi Tasking. Aplikasi Pemeliharaan Aset dapat dioperasikan oleh pengguna (user) secara bersama-sama (concurrent) tanpa menimbulkan interupsi sehingga proses data lebih cepat dan efektif

Scalable.
Aplikasi Pemeliharaan Aset memiliki tingkat skalabilitas tinggi. Kemampuan menyimpan data dan skalabilitas dapat ditingkatkan dan dikembangkan sesuai dengan teknologi.

Reliable.
Aplikasi Pemeliharaan Aset dilengkapi dengan tool auto repair, backup, dan restore untuk perbaikan data secara otomatis jika terjadi kerusakan database sehingga menimimalkan ketergantungan dengan vendor.

Keamanan
Aplikasi Pemeliharaan Aset didesign dengan sistem keamanan yang optimal untuk menjamin aplikasi diakses user yang berwenang sehingga meminimalkan terjaidnya unauthorized user. Definisi tingkat keamanan dalam Aplikasi Pemeliharaan Aset  terdiri dari
Server level

  • Level kemanan yang dirancang oleh administrator server / jaringan LAN. Prosedur keamanan
  • Disediakan oleh Operating System Server dalam manualbook

Application level

  • Level Admin : Otoritas tertinggi untuk mengakses semua modul
  • User: Otoritas untuk modul yang  ditentukan oleh admin


Pemeliharaan

  • Sistem Integrasi dikembangkan untuk
  • Dukungan support dalam implementasi dan setelah implementasi system
  • Dikembangkan oleh tim pengembang yang professional.
  • Inovasi dan pengembangan secara kontinu.
  • Transfer knowledge.


Spesifikasi SIstem

  • Server Operating System, Linux/Window 2000/XP/Vista
  • Database, MySql (Database), PHPMyAdmin (Database Tools)
  • Development System PHP, Javascript, HTML
  • Perangkat Android, Operating System Android 2.2 (Froyo)


Spesifikasi Hardware
Minimal perangkat keras yang digunakan :

  • Intel Pentium IV 2,6 GHz or higher CPU speed (Server)
  • Perangkat Android dengan kamera depan, GPS dan koneksi internet


Support dan Garansi

  • Untuk Garansi dari applikasi ini adalah 1 Tahun dimana bentuk garansi yang di berikan adalah :


Garansi Kerusakan System

  • Garansi Perawatan atau maintenance System


Untuk support dari applikasi ini adalah 3 Bulan dimana bentuk support yg diberikan adalah :

  • Support by Call
  • Support by E-mail
  • Support kunjungan ke Client untuk melakukan pengecekan aplikasi dan backup database
  • Support Training

Modul – Aplikasi Inspeksi (Android Based) :

Dibawah ini akan dijelaskan modul – modul yang ada pada aplikasi Android.


  • Inspeksi
    • Inspeksi Rutin Bangunan Pelengkap Jalan
      • Modul untuk Inspeksi Rutin Bangunan Pelengkap Jalan.
    • Pompa Air Bersih dan Kotor 
      • Modul untuk Inspeksi Rutin Pompa Air Bersih dan Kotor.
    • Inspeksi Rutin Sarana Kelengkapan Jalan
      • Modul untuk Inspeksi Rutin Sarana Kelengkapan Jalan.
    • Inspeksi Rutin Kebersihan Jalan dan Pertamanan
      • Modul untuk Inspeksi Rutin Kebersihan Jalan dan Pertamanan.
    • Inspeksi Rutin Kebersihan Gerbang Tol 
      • Modul untuk Inspeksi Rutin Kebersihan Gerbang Tol.
    • Laporan Kerusakan
      • Modul Untuk Inspeksi Kerusakan Aset.
    • Inspeksi Rutin Perkeras Lentur dan Kaku
      • Modul untuk Inspeksi Rutin Perkeras Lentur dan Kaku.
    • Inspeksi Rutin Sarana Penunjang PJU
      • Modul untuk Inspeksi Rutin Sarana Penunjang PJU.
  • Utility
    • Set Database
      • Modul untuk mengatur database dan alamat IP yang digunakan dalam aplikasi.
    • SInkronisasi
      • Modul untuk melakukan pembaruan terhadap aplikasi.
    • Cek Jadwal
      • Modul untuk mengecek jadwal inspektor dan tugas yang harus dikerjakan.
    • Cek Lokasi
      • Modul untuk mengecek posisi Inspektor terkini dalam format Longitude dan Latitude.
    • Cek Histori
      • Modul untuk mengecek histori aktivitas inspektor saat menggunakan aplikasi Android.

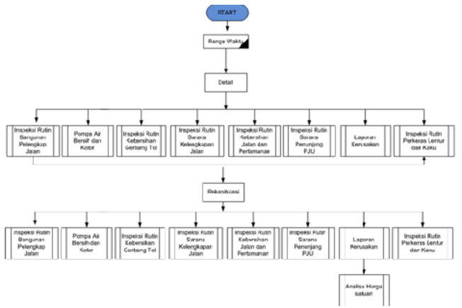
Alur Kerja

Benefit : 

  • Memiliki bank data inventaris alat dan prasarana yang mempunyai barcode. Yang nantinya akan dipasang pada seluruh alat dan prasarana.
  • Memiliki sistem yang dapat digunakan oleh inspektor dilapangan.
  • Memiliki sistem yang dapat memonitor hasil pelaporan dilapangan.
  • Memiliki sistem yang dapat menindak lanjuti hasil pelaporan.
  • Dapat mengetahui update laporan secara berkala.
  • Memiliki Estimasi biaya pergantian aset yang rusak.

Modul Back Office

Dibawah ini akan dijelaskan mengenai modul – modul yang ada pada system back-office.

  • Master Data
    • Inspektor
      • Modul untuk menentukan petugas yang akan melakukan inspeksi.
    • Jadwal Inspeksi
      • Modul jadwal petugas yang akan melakukan inspeksi.
    • Alat / Sarana
      • Modul Master untuk data-data alat/sarana.
    • Lokasi
      • Modul untuk mengelola data lokasi penempatan alat/sarana.
    • Penempatan Alat / Sarana
      • Modul untuk menempatkan peralatan/sarana pada lokasi dan mengenerate barcode sesuai dengan kode alat/sarana dan lokasi; rencana kedepan seluruh alat/sarana dilapangan akan diberikan barcode yang digenerate dari sistem.
    • Rekanan
      • Modul untuk mengelola data rekanan sebagai pelaksana pekerjaan perbaikan.
    • Kondisi Perbaikan
      • Modul untuk mengelola data kondisi perbaikan ( cth : permanen, sementara, dll).
    • Kriteria Kerusakan
      • Modul untuk mengelola Data Kerusakan ( cth : R1, R2, dll).
    • Jenis Kerusakan
      • Modul untuk mengelola Data Jenis Kerusakan ( cth : lubang, dll).
    • Kondisi Aset
      • Modul untuk mengelola Data Kondisi Aset ( cth : - : Baik ; V : Cukup ; X : Kurang)
  • Monitoring
    • Inspeksi Rutin Bangunan Pelengkap Jalan
      • Modul Monitoring  untuk Inspeksi Rutin Bangunan Pelengkap Jalan, yang telah di input oleh Inspektor dilapangan.
    • Pompa Air Bersih dan Kotor  
      • Modul Monitoring  untuk Inspeksi Pompa Air Bersih dan Kotor yang telah di input oleh Inspektor dilapangan.
    • Inspeksi Rutin Sarana Kelengkapan Jalan
      • Modul Monitoring  untukInspeksi Rutin Sarana Kelengkapan Jalan yang telah di input oleh Inspektor dilapangan.
    • Inspeksi Rutin Kebersihan Jalan dan Pertamanan
      • Modul Monitoring  untuk Inspeksi Rutin Kebersihan Jalan dan Pertamanan yang telah di input oleh Inspektor dilapangan.
    • Inspeksi Rutin Kebersihan Gerbang Tol
      • Modul Monitoring  untuk Inspeksi Rutin Kebersihan Gerbang Tol yang telah di input oleh Inspektor dilapangan.
    • Laporan Kerusakan
      • Modul Monitoring  untuk Inspeksi Laporan Kerusakan yang telah di input oleh Inspektor dilapangan.
    • Inspeksi Rutin Perkeras Lentur dan Kaku
      • Modul Monitoring  untuk Inspeksi Rutin Perkeras Lentur dan Kaku yang telah di input oleh Inspektor dilapangan.
    • Inspeksi Rutin Sarana Penunjang PJU
      • Modul Monitoring  untuk Inspeksi Rutin Sarana Penunjang PJU yang telah di input oleh Inspektor dilapangan.
  • Tindak Lanjut
  • Dengan adanya laporan yang ada dari inspektor di lapangan mengenai kerusakan/ kehilang alat/prasaranan, maka dibutuhkan form tindak lanjut dari manajemen untuk dilakukan perbaikan, form-form ini ditujukan untuk langkah selanjutnya dalam perbaikan dari laporan tersebut.
  • Inspeksi Rutin Bangunan Pelengkap Jalan
    • Modul Tindak Lanjut untuk Inspeksi Rutin Bangunan Pelengkap Jalan, yang telah di input oleh Inspektor dilapangan.
  • Pompa Air Bersih dan Kotor  
    • Modul Tindak Lanjut untuk Inspeksi Pompa Air Bersih dan Kotor yang telah di input oleh Inspektor dilapangan.
  • Inspeksi Rutin Sarana Kelengkapan Jalan
    • Modul Tindak Lanjut  untuk Inspeksi Rutin Sarana Kelengkapan Jalan yang telah di input oleh Inspektor dilapangan.
  • Inspeksi Rutin Kebersihan Jalan dan Pertamanan
    • Modul Tindak Lanjut  untuk Inspeksi Rutin Kebersihan Jalan dan Pertamanan yang telah di input oleh Inspektor dilapangan.
  • Inspeksi Rutin Kebersihan Gerbang Tol
    • Modul Tindak Lanjut untuk Inspeksi Rutin Kebersihan Gerbang Tol yang telah di input oleh Inspektor dilapangan.
  • Laporan
    • Detail
      • Modul yang digunakan untuk mencari data inspeksi , dengan tampilan secara detail seperti form aslinya ( dengan parameter Tanggal, Jenis Laporan, inspektor dan tambahan parameter lainnya sesuai kebutuhan ).
      • Inspeksi Rutin Bangunan Pelengkap Jalan
        • Print Out untuk Inspeksi Rutin Bangunan Pelengkap Jalan, yang telah di input oleh Inspektor dilapangan.
      • Pompa Air Bersih dan Kotor 
        • Print Out  untuk Inspeksi Pompa Air Bersih dan Kotor, yang telah di input oleh Inspektor dilapangan. 
      • Inspeksi Rutin Sarana Kelengkapan Jalan
        • Print Out  untuk Inspeksi Rutin Sarana Kelengkapan Jalan, yang telah di input oleh Inspektor dilapangan.
      • Inspeksi Rutin Kebersihan Jalan dan Pertamanan
        • Print Out untuk Inspeksi Rutin Kebersihan Jalan dan Pertamanan, yang telah di input oleh Inspektor dilapangan.
      • Inspeksi Rutin Kebersihan Gerbang Tol
        • Print Out untuk Inspeksi Rutin Kebersihan Gerbang Tol, yang telah di input oleh Inspektor dilapangan.
      • Laporan Kerusakan
        • Print Out  untuk Inspeksi Laporan Kerusakan, yang telah di input oleh Inspektor dilapangan.
      • Inspeksi Rutin Perkeras Lentur dan Kaku
        • Print Out  untuk Inspeksi Rutin Perkeras Lentur dan Kaku , yang telah di input oleh Inspektor dilapangan.
      • Inspeksi Rutin Sarana Penunjang PJU
        • Print Out untuk Inspeksi Rutin Sarana Penunjang PJU, yang telah di input oleh Inspektor dilapangan.
    • Rekapitulasi
      • Inspeksi Rutin Bangunan Pelengkap Jalan
        • Print Out untuk Inspeksi Rutin Sarana Penunjang PJU, yang telah di input oleh Inspektor dilapangan dalam periode tertentu.
      • Pompa Air Bersih dan Kotor  
        • Print Out untuk Inspeksi Pompa Air Bersih dan Kotor yang telah di input oleh Inspektor dilapangan dalam periode tertentu.
      • Inspeksi Rutin Sarana Kelengkapan Jalan 
        • Print Out untuk Inspeksi Rutin Sarana Kelengkapan Jalan yang telah di input oleh Inspektor dilapangan dalam periode tertentu.
      • Inspeksi Rutin Kebersihan Jalan dan Pertamanan
        • Print Out Inspeksi Rutin Kebersihan Jalan dan Pertamanan yang telah di input oleh inspektor di lapangan dalam periode tertentu.
      •  Inspeksi Rutin Kebersihan Gerbang Tol
        • Print Out Inspeksi Rutin Kebersihan Gerbang Tol yang telah di input oleh inspektor di lapangan dalam periode tertentu.
      • Laporan Kerusakan
        • Print Out Inspeksi Rutin Kebersihan Laporan Kerusakan yang telah di input oleh inspektor di lapangan dalam periode tertentu.
      • Inspeksi Rutin Perkeras Lentur dan Kaku
        • Print Out Inspeksi Rutin Kebersihan Jalan dan Pertamanan yang telah di input oleh inspektor di lapangan dalam periode tertentu.
      • Inspeksi Rutin Sarana Penunjang PJU
        • Print Out Inspeksi Rutin Kebersihan Jalan dan Pertamanan yang telah di input oleh inspektor di lapangan dalam periode tertentu.
  • Setup
    • User
      • Modul untuk membuat user yang menggunakan aplikasi (dan privilege form pada aplikasi).
    • Histori Aktivitas User
      • Modul history aktifitas user didalam aplikasi.
    • Tanda Tangan Digital
      • Modul untuk menyimpan tanda tangan digital untuk pelaporan didalam form untuk pejabat dan inspector sehingga pada saat melakukan berita acara serah terima inspeksi user dapat melakukan tanda tangan digital.

Persiapan

​nigmagrid.net