​nigmagrid.net

Informasi Daya Tampung

Halaman Utama

Hasil Seleksi

PPDB (penerimaan Peserta Didik Baru) Online adalah situs yang digunakan untuk pendaftaran calon siswa baru secara Online untuk proses penerimaannya. Penerimaan sekaligus pendaftaran yang diselenggarakan oleh Dinas Pendidikan Provinsi  secara online menurut informasi resmi PPDB Online atau situs Pendaftaran Siswa Baru PPDB Online, adalah sebuah sistem yang dirancang untuk melakukan otomasi seleksi penerimaan siswa baru (PSB), mulai dari proses pendaftaran, proses seleksi hingga pengumuman hasil seleksi, yang dilakukan secara online dan berbasis waktu nyata (realtime) dan terhubung keseluruh sekolah yang ada di daerah tersebut. 


Sistem PPDB Online dibuat dengan tujuan sebagai berikut :
1. Agar pengelolaan penerimaan peserta didik baru menjadi lebih mudah, efektif, dan efisien;
2. Untuk meningkatkan pelayanan masyarakat yang berkesinambungan;
3. Untuk mendukung asas keadilan dan transparansi. 


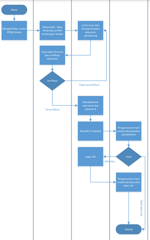
​Berikut adalah alur dan screenshot dari aplikasi pendaftaran :

School Registration